Access:603
[KIT]ミリ波ダウンコンバータ
RF:24G~30GHz ⇒ IF:1GHzのコンパクトな受信モジュール
2025年6月11日
- 型名:z-mmcon3-rx
- 見積り等,問い合わせ:info@zep.co.jp
- 定価:297,000円(税込・送料無料,受注生産品)
- 開発:株式会社ラジアン(加藤 隆志/Takashi kato)
- 販売:ZEPエンジニアリング株式会社
- ご購入前に:本器は実験・評価用にて,保証はいたしません.RF端子や電源端子の電子回路やコネクタは非常に繊細です.お取り扱いには十分な高周波の知識とスキルが必要です.なお,出荷前に全機能と性能をテストし納品しております.
- 関連製品:[KIT]ミリ波アップコンバータ z-mmcon3-tx
- 関連製品:[KIT]高C/Nマイクロ波帯シンセサイザ z-mmcon3-pll
- 関連製品:[KIT]ミリ波モジュールz-mmcon3用ベースボード z-mmcon3-base
- 関連製品:[KIT]4エレメント×2フェーズドアレイ・アンテナ mmant2
| 動画1 アナログ制御 vs 独立分散型ソフトウェア制御 | 動画2 アップコンバータ mmcon-txのハードウェア |
| 動画3 4CH受信×4CH送信 独立分散型フェーズドアレイ | 動画4 非接触共振カプラ方式 アレイ・チャネル拡張 |
- 技術解説:ソフトウェア制御フェーズドアレイ・ミリ波モジュール“z-mmcon3”誕生[Vol.1 分散型マルチビーム無線機のハードウェア]
- 技術解説:ソフトウェア制御フェーズドアレイ・ミリ波モジュール“z-mmcon3”誕生[Vol.2 1エレメント1モジュール独立分散型の理由]
- 技術解説:ソフトウェア制御フェーズドアレイ・ミリ波モジュール“z-mmcon3”誕生[Vol.3 ソフトウェアによるマルチビーム制御の実験]
- 技術解説:ソフトウェア制御フェーズドアレイ・ミリ波モジュール“z-mmcon3”誕生[Vol.4 非接触共振カプラによるアレイ・チャネル拡張]
ミリ波帯のRF信号をIF信号にダウンコンバートする受信モジュール
ミリ波帯のRF信号をIF信号にダウンコンバートする受信モジュールです.z-mmcon3-txの逆の動作をします.
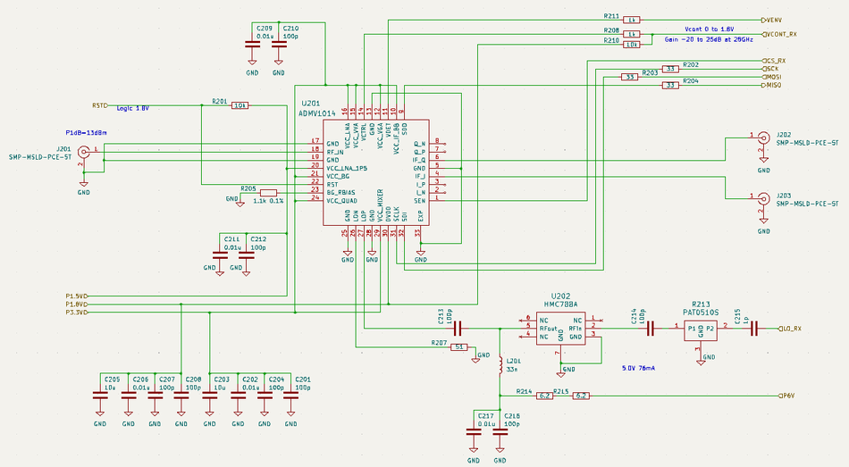
図1(a)に回路図を,図1(b)にスペックを示します.
図2に基板の外観を示します.左からRF入力のSMPM端子,44G-24GHzワイドバンド・マイクロウェーブ・ダウンコンバータ ADMV1014(図3),STM32F446マイコン(STマイクロエレクトロニクス),IFのI/Q出力のSMPM端子です.左上のチップ(U202)は,ストリップ線路による共振回路で受信したLO信号を増幅しています.
中央右上ある3個のポゴピンはUART通信用と電源供給用です.伝送路レールから電源の供給とUART通信が可能です.
[参考]ソフトウェア制御の独立分散型フェーズドアレイ・ミリ波送信システムの構成例
図4に示すのは,4台のz-mmcon3-txと1台のz-mmcon3-pll,z-mmcon3-base,z-mmant2を使ったソフトウェア制御の独立分散型マルチビーム・フェーズドアレイ送信器の構成例です.図5にブロック図を,図6に測定のようすを示します.
フェーズドアレイ・アンテナが備えるエレメントと同じ数のモジュールを用意して,各エレメントを独立して駆動します.
USB SDR“USRP N310”(ナショナルインスツルメンツ)を使って,IF信号を発生させ,z-mmcon3-txでアップコンバートして各エレメントを駆動しています.
mmant2には,同じエレメントが4つ並べられています.各エレメントにそれぞれ,独立したミリ波アップコンバータ z-mmcon3-txを4個割り当てています.USB SDR“USRP N310”からは,4チャネルの異なる変調信号を生成します.
![]() |
|---|
| 図4 ソフトウェア制御で電磁波ビームの向きを制御できるマルチビーム・フェーズドアレイ無線機(開発:株式会社ラジアン) |
キー・デバイスのデータシート
- Cortex-M4マイコン STM32F446
- 広帯域マイクロ波アップ・コンバータ ADMV1013
- 広帯域マイクロ波ダウン・コンバータ ADMV1014
- VCO内蔵マイクロ波広帯域シンセサイザ ADF4372
- 超低雑音・高$PSRR$ LDOリニア・レギュレータ LT3045EDD
関連製品
- [KIT]ミリ波5G対応アップ・ダウン・コンバータ mz-mmcon2,ZEPエンジニアリング株式会社.
- [KIT]実験用28GHzミリ波パッチ・アンテナ,ZEPエンジニアリング株式会社.
- [KIT]実験用800M~6GHz 広帯域90°ハイブリッド,ZEPエンジニアリング株式会社.
- [KIT]実験用27.5G-29.5GHzバンド・パス・フィルタ,ZEPエンジニアリング株式会社.
- [VOD/KIT]GPSクロック・ジッタ・クリーナ,ZEPエンジニアリング株式会社.
- [VOD]MATLAB/Simulink×FPGAで作るUSBスペクトラム・アナライザ,ZEPエンジニアリング株式会社.
- [VOD/KIT]3GHzネットアナ付き!RF回路シミュレーション&設計・測定入門,ZEPエンジニアリング株式会社.
- [VOD/KIT]3GHzネットアナ付き!初めてのIoT向け基板アンテナ設計,ZEPエンジニアリング株式会社.
- [VOD/KIT]初めてのソフトウェア無線&信号処理プログラミング 基礎編/応用編,ZEPエンジニアリング株式会社.
- [VOD]Pythonで学ぶ マクスウェル方程式 【電場編】+【磁場編】,ZEPエンジニアリング株式会社.
開発者(加藤 隆志・株式会社ラジアン)の著書
- 高感度受信!ソフトウェア無線機の心臓部“Root-Raised Cosine Filter”の設計,ZEPエンジニアリング.
- 超長距離無線LoRaからローカル5Gまで!GNU Radio×USRPで作るソフトウェア無線機,ZEPエンジニアリング.
- 自宅で設計・開発!USBミクスト・シグナル・アナライザ Analog Discovery Pro 3000 誕生,ZEPエンジニアリング.
- 高精度基準搭載&1GSPS広帯域!プロ用USBマルチ測定器 ADP5250誕生,ZEPエンジニアリング.
- 5G時代の先進ミリ波ディジタル無線実験室[Vol.1],ZEPエンジニアリング.
- 5G時代の先進ミリ波ディジタル無線実験室[Vol.2],ZEPエンジニアリング.
- 5G時代の先進ミリ波ディジタル無線実験室[Vol.3],ZEPエンジニアリング.
- 5G時代の先進ミリ波ディジタル無線実験室[Vol.4],ZEPエンジニアリング.
- 5G時代の先進ミリ波ディジタル無線実験室[Vol.5],ZEPエンジニアリング.
- 5G時代の先進ミリ波ディジタル無線実験室[Vol.6],ZEPエンジニアリング.
- 5G時代の先進ミリ波ディジタル無線実験室[Vol.7],ZEPエンジニアリング.
- 5G時代の先進ミリ波ディジタル無線実験室[Vol.8],ZEPエンジニアリング.
- 5G時代の先進ミリ波ディジタル無線実験室[Vol.9],ZEPエンジニアリング.
- GNU Radio×USRPで作るソフトウェア無線機
- ソフトウェア制御フェーズドアレイ・ミリ波モジュール“z-mmcon3”誕生[Vol.1 分散型マルチビーム無線機のハードウェア],ZEPエンジニアリング.
- ソフトウェア制御フェーズドアレイ・ミリ波モジュール“z-mmcon3”誕生[Vol.2 1エレメント1モジュール独立分散型の理由],ZEPエンジニアリング.
- ソフトウェア制御フェーズドアレイ・ミリ波モジュール“z-mmcon3”誕生[Vol.3 ソフトウェアによるマルチビーム制御の実験],ZEPエンジニアリング.
- ソフトウェア制御フェーズドアレイ・ミリ波モジュール“z-mmcon3”誕生[Vol.4 非接触共振カプラによるアレイ・チャネル拡張],ZEPエンジニアリング.
- 高感度受信!ソフトウェア無線機の心臓部“Root-Raised Cosine Filter”の設計
- 超長距離無線LoRaからローカル5Gまで!GNU Radio×USRPで作るソフトウェア無線機
- 電波解読マシン Piラジオの製作,トランジスタ技術,2017年1月号 特集,CQ出版社.
- 電波超解像!スペクトラムプロセッサSDR誕生,トランジスタ技術,2018年9月号 特集,CQ出版社.
- 夢のRFコンピュータ・トランシーバ製作,トランジスタ技術,2017年8月号 連載,CQ出版社.
- 信号処理プログラミングで操るソフトウェア無線機&計測機,2019年春号,トランジスタ技術SPECIAL No.146,CQ出版社.
略歴
- 1990年 無線通信機器メーカで設計開発.その後,計測器メーカでRF測定機器,半導体試験装置の設計開発
- 2017年 フリーランスエンジニアとして独立,無線通信機器やSDR機器の受託開発
- 2019年 株式会社ラジアンとして法人化,現在に至る



































































