フライバック・コンバータの回路設計事例
制御ICの選択から保護回路まで
制御ICの選択から保護回路まで
![]() |
|---|
|
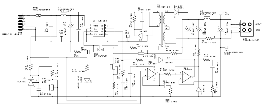
図1 USB電源供給下での安全性と低リプル化を重視し,ポリスイッチやLCフィルタを用いて安定した出力を実現するフライバック・コンバータ設計事例. 画像クリックで記事を読む〈著 並木 精司〉 |
フライバック・コンバータ回路設計
入力電源はUSBコネクタから+5Vが供給されます.過電流が発生した際に出力を遮断するため,定格電流0.9Aのポリスイッチを正電源出力側に挿入します.ポリスイッチは復帰型の高分子ヒューズで,
ACアダプタや出力電流制限のないUSBポート使用時に安全性を確保します.
ポリスイッチの後段にはリプル除去用の$L$-$C$フィルタを設置します.
キャパシタ$C_1$=220μF,インダクタ$L_1$=47μHとし,カットオフ周波数$f_C$を
スイッチング周波数より十分低く設定しています.
さらに瞬間的な負荷電流供給用にバイパス・キャパシタ$C_2$,$C_3$を追加します.
$C_3$は低周波用電解キャパシタ,$C_2$は高周波用積層セラミック・キャパシタを使用します.
サージ吸収回路
トランスの漏れインダクタンスに蓄えられたエネルギは入力側に戻り,制御ICのドレイン端子に加わります.
D2,R6,C5で構成するクランプ回路は,このサージを吸収し,制御ICの許容電圧以下に抑えます.
漏れインダクタンス$L_{leak}$は1次インダクタンスの1.5$%$と仮定し,蓄積エネルギ$P_{leak}$は実測で補正します.
クランプ抵抗$R_{clamp}$は,サージ電力$P_{surge}$とバランスするように計算し,
E12系列の標準値6.8k$\Omega$,1/6Wを選択します.
クランプ・キャパシタ$C_{clamp}$の容量は,時定数がスイッチング周期の数倍以上になるように100nFとしています.
これによりサージ電圧の上昇を抑制します.
2次整流回路と出力フィルタ
2次側にはショットキー・バリア・ダイオードD1と電解キャパシタ$C_1$,$C_{11}$で整流回路を構成します.
ダイオードは順方向電圧が低く,リカバリ電流がないため損失とノイズが少ないです.
耐圧$V_{Rmax}$は入力最大と出力最大条件から計算し,1S6(1A,60V,PANJIT製)を選びます.
出力リプル・フィルタとして$L_2$と$C_4$を設置し,スイッチング・リプルを抑制して変動の小さい直流を得ます.
カットオフ周波数$f_C$は100kHzより十分低く設定します.
出力電圧帰還と電流制限回路
出力電圧は分圧回路$R_4$+VR1と$VR_3$+R5を制御IC LT1172のFB端子に入力し,
FB端子の電圧を1.244Vに維持することで安定化します.
出力電流リミッタはVC端子電圧を調節することでデューティを制御します.
電流検出抵抗$R_{SC}$両端の電圧をOPアンプLM358で比較し,
VC端子電圧を低下させて出力電流を制御します.
- 定電流基準電圧源:シャント・レギュレータIC LM431Aで0~2.0Vの範囲に設定
- OPアンプ・バッファ:分圧に伴うインピーダンス変化を補正
- 逆バイアス防止:LM358の$V_{\in+}$端子とグラウンド間にショットキー・バリア・ダイオードを挿入
- 位相補償回路:反転入力と出力間にキャパシタと抵抗を接続し発振防止
出力負荷を急変させても応答波形がスムースになるように,カット・アンド・トライで定数を調整しています.
これによりフライバック・コンバータは安定した出力と安全性を確保しています.
〈著:ZEPマガジン〉
著者紹介
- 並木 精司
- 1967年 タムラ製作所に入社.電源トランスの設計,スイッチング電源の設計,海外工場の責任者などを経て定年後も63歳まで海外拠点でスイッチング電源やACアダプタの開発のサポート.現在はパワーアシストテクノロジーに在籍し,各種電源装置の開発に従事.
著書
- 低雑音&高効率!LLC絶縁トランスの定数設計法,ZEPエンジニアリング株式会社.
- 高速パワー素子GaN搭載 30W小型充電器の分解レポート,トランジスタ技術2020年10月号,ZEPエンジニアリング株式会社.
- ロスレス&雑音レス!スイッチング電源「LLC」のパソコン設計術,トランジスタ技術2018年5月号,ZEPエンジニアリング株式会社.
- 世界最小&最軽量!65WノートPC用ACアダプタ DART 実験大解剖,2018年2月号,ZEPエンジニアリング株式会社.
- 粗悪品と優良品を見極めろ!4種類のiPhone充電用ACアダプタ,トランジスタ技術2016年3月号,ZEPエンジニアリング株式会社.
- 出力3.3~24V/0~0.3AのハンディUSB実験用電源,トランジスタ技術2014年12月号~2015年3月号,ZEPエンジニアリング株式会社.
参考文献
- [VOD]Before After!ハイパフォーマンス基板&回路設計 100の基本【パワエレ・電源・アナログ編】,ZEPエンジニアリング株式会社.
- [VOD]Pythonで学ぶ マクスウェル方程式 【電場編】+【磁場編】,ZEPエンジニアリング株式会社.
- [VOD/KIT] ポケット・スペアナで手軽に!基板と回路のEMCノイズ対策 10の定石,ZEPエンジニアリング株式会社.
- [VOD]事例に学ぶ放熱基板パターン設計 成功への要点,ZEPエンジニアリング株式会社.
- [VOD]Linux搭載USBマルチ測定器 Analog Discovery Proで作る私の実験室,ZEPエンジニアリング株式会社.
- [動画]初めての電源・アナログ回路設計[DC-DC コンバータの製作],ZEPエンジニアリング株式会社.
- [YouTube]電子回路の素[トランジスタ編],ZEPエンジニアリング株式会社.
- [YouTube]高校数学からはじめる「ベクトル解析」,ZEPエンジニアリング株式会社.




























































