Access:125
ノイズ除去と動作安定化:IC直近にはキャパシタ
KiCADで始めるプリント基板設計入門
IC近傍キャパシタの役割
![]() |
|---|
|
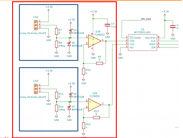
図1 IC直近に配置するキャパシタは,電源ラインに含まれる高周波ノイズや突入電流を吸収することで,ICの動作を安定化する働きがある.画像クリックで動画を見る.または記事を読む.[提供・著]善養寺薫 詳細:[VOD]動画で一緒にプリント基板開発KiCAD超入門【KiCAD 6対応完全マニュアル】 |
IC直近に配置するキャパシタは,電源のノイズ除去と動作安定化を目的としたキャパシタです.電源ラインに含まれる高周波ノイズや突入電流を吸収することで,ICの安定動作を支援します.配置位置はICの電源ピンに近いほど効果が高く,配線経路も短くなるため理想的です.
KiCADでのキャパシタ配置手順
KiCADではキャパシタをICの電源ピン付近に配置し,配線経路が直接接続されるように設定します.必要に応じて,部品配置の後で外形線やほかの部品との干渉を確認し,微調整を行います.電源の+3.3Vや+5Vなど,ICに供給される電圧に対応するキャパシタを選択します.
- 部品選定:電源電圧に適したキャパシタを選ぶ
- 配置位置:ICの電源ピン近くに置く
- 配線接続:電源ラインをキャパシタ経由でICに接続する
- 干渉確認:周囲の部品や外形線との干渉をチェックする
キャパシタ設計の注意点
キャパシタ容量はICの消費電流や回路の周波数特性に合わせて選択します.容量が小さすぎるとノイズ除去が不十分になり,大きすぎると配線負荷が増加します.
配線長やパッド・サイズもIC近傍配置の効果に影響するため,基板設計時に慎重に決定します.
複数のキャパシタを併用する場合は,高周波用と低周波用を組み合わせ,広帯域でノイズ除去を行います.
KiCADでは配置後に配線ルートを最適化し,ICとキャパシタ間の経路が最短になるように設計します.これによりICの動作安定性が向上し,基板全体の性能向上にもつながります.
〈著:ZEPマガジン〉
参考文献
- [VOD]高速&エラーレス!5G×EV時代のプリント基板&回路設計 100の要点,ZEPエンジニアリング株式会社.
- [VOD] Before After! ハイパフォーマンス基板&回路設計 100の基本【パワエレ・電源・アナログ編】/【IoT・無線・通信編】,ZEPエンジニアリング株式会社.
- [Book/PDF]デシベルから始めるプリント基板EMC 即答200,ZEPエンジニアリング株式会社.
- [VOD/KIT]ポケット・スペアナで手軽に!基板と回路のEMCノイズ対策 10の定石,ZEPエンジニアリング株式会社.
- [VOD]事例に学ぶ放熱基板パターン設計 成功への要点,ZEPエンジニアリング株式会社.




























































