高精度増幅を実現するOPアンプの選び方
LTspice設計データで学ぶ Analog Devices電子回路教室
- 著者・講師:石井 聡 / Satoru Ishii(アナログ・デバイセズ株式会社 プリンシパル・エンジニア)
- 企画・編集:ZEPエンジニアリング株式会社
- 提供:DigiKey
● 連載目次(全4回)
第1回 OPアンプの周波数特性と適切な選び方
第2回 高精度増幅を実現するOPアンプの選び方
第3回 低電圧/単電源動作のための適切なOPアンプ選定
第4回 安定に動作する負帰還アンプの検証と構築
● 第2回の内容
パソコンで電子回路を動かしてみよう
下記から,同社の技術者 石井 聡氏が設計したLTspice用の回路ファイルを無償でダウンロードできます.電子回路シミュレータLTspiceをパソコンにインストールすれば,著者と同じ実験・測定用のバーチャル環境を構築でき,プロの設計技術をそのまま体験しながら学習できます.
信号の増幅,ノイズ除去,A-D変換といったアナログ信号処理の基礎から,より実践的な応用回路まで,ステップ・バイ・ステップで習得できる構成となっています.設計理論とシミュレーションを融合させた,実践的かつ再現性の高い学習をぜひご体験ください.〈ZEPエンジニアリング〉
1.はじめに
ディジタルの世界では,AIやエッジ・コンピューティングが最近とみに脚光を浴びてきています.とくにエッジ・コンピューティングは何が対象物かというと,自然界の物理量です.
物理量とは,温度,重さ,明るさ,流量や振動などをはじめとして,多岐の要素にわたります.その物理量をセンサなどのトランスデューサを通じてアナログ信号に変換し,そしてそれを「誤差なく高精度」にアナログ信号処理し,「誤差なく高精度」にA-D変換することが,正確なAIやエッジ・コンピューティングによる判定を導き出すために必須です.
このアナログ信号処理の主役であるOPアンプには,目的とする精度を達成するために適切なICを選定する必要があります.この記事ではOPアンプの精度や誤差に関する事項を説明し,目的の回路に応用するときに,どのように構成するかについて説明します.
2.A-D変換というと
A-D変換というと,多くの方がマイコンに内蔵されているA-Dコンバータを使用されているかと思います.
マイコンに内蔵されているA-Dコンバータは,12ビット程度の分解能のものが大多数ですが,5Vを基準電圧とすると,12ビットでの最小分解能(Least Significant Bit;LSB分解能)は,$pm \text{LSB/2}$で$pm$0.6mVになります.
“$pm \text{LSB/2}$”,つまり最小分解能の半分のプラス・マイナスの範囲というのは,図1のように間違った(ずれた)ディジタル出力を得ることのない,正しいディジタル値の得られる最大の誤差範囲になります.
$pm$ 0.6mVという精度は,64ビット時代のディジタル世界で考えればたった12ビットですが,アナログ電子回路としては注意を要する数値です.
上記に説明したような,高精度にAIなどのディジタル処理をしたいという場合は,より高いの分解能やサンプリング速度が必要です.微小な熱・電気化学変化や精密重量測定,圧力測定などの用途では,12ビット程度ではまったく分解能が足りず,20ビット(5Vの$pm \text{LSB/2}$は$pm$ 2.4 $rm{\mu}$V)から24ビット(5Vの$pm \text{LSB/2}$は$pm$0.15$rm{\mu}$V)の分解能が必要です.
この程度になるとマイコンのA-Dコンバータでは完全に能力不足で,単体のA-DコンバータICと,より高精度なアナログ電子回路が必要になってきます.
3.精度に影響を与えるOPアンプの誤差要因
精度に影響を与える,OPアンプの誤差要因には,以下のようなものがあります.
- 入力オフセット電圧
- 入力オフセット電圧の温度ドリフト
- 入力バイアス電流
- 入力オフセット電流
- 入力バイアス電流/入力オフセット電流の温度ドリフト
- OPアンプの内部ノイズ
ひとつずつ見ていきましょう.なお内部ノイズも重要ですが,長くなるのでここでは説明を割愛します.
3.1 オフセット電圧
オフセット電圧は,入力端子間での電圧差分の誤差要素です.このようすを図2に示します.
OPアンプはふたつの入力端子の差電圧$V_{IN}$を,自身の大きなゲイン(オープン・ループ・ゲイン)$A_{OL}$で,
\begin{\align*}
V_{OUT} = A_{OL} V_{IN}
\end{\align*}
として増幅し,出力$V_{OUT}$が得られるものです.オフセット電圧$V_{OS}$はここに誤差要因$ V_{OS} = \varepsilon$ [V]が加わるもので,
\begin{\align*}
V_{OUT} = A_{OL} ( V_{IN} + \varepsilon)
\end{\align*}
になります.モデルとしては,オフセット電圧全体を一括して,図のように非反転入力端子に直列に接続される電圧$V_{OS}$(入力オフセット電圧)として取り扱います.
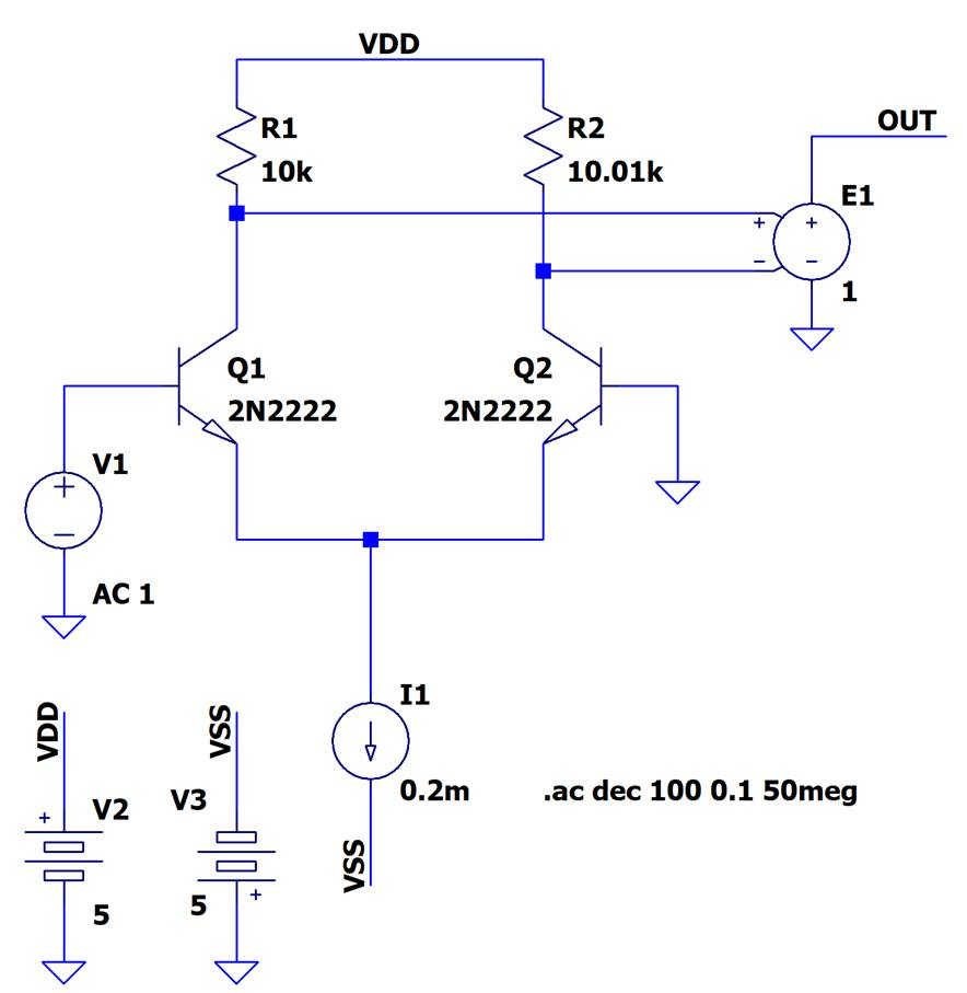
オフセット電圧は,図3のLTspiceのシミュレーション回路のようにOPアンプの入力の差動回路のアンバランスが支配的になります.
入力の差動回路を単純化したこの回路で,2つの抵抗が0.1$%$ずれているだけで,出力には986$\mu$Vが現れます(AC解析後にノードにマウス・カーソルを近づけると,事前処理のDC動作点解析結果の数値が表示).
回路のゲインが38倍ですので,入力オフセット電圧に換算すると26$\mu$Vになります.たった抵抗の0.1$%$の誤差でもこれほどのオフセット電圧が生じるのです.ほかの要素も加わればどんどん大きくなります.そのため高精度なOPアンプICを実現する難易度は,かなり高いことが理解できると思います.
入力オフセット電圧$V_{OS}$[V]は,図4のように帰還抵抗で設定した非反転増幅のゲイン(本連載 第1回で説明したノイズ・ゲイン)倍されて出力に現れます.
\begin{\align*}
V_{Err} = \left ( 1 + dfrac{R_F}{R_G} \right) V_{OS}
\end{\align*}
図5,図6,図7はアナログ・デバイセズの製品セレクション・テーブルから抜粋した,OPアンプ製品における,入力構造ごとの入力オフセット電圧(max値)の分布です.横軸は対数で示されており,左にいくにしたがい相当な高精度(低いオフセット電圧)になっています.
12ビットADCの$pm \text{LSB/2}$ = $pm$ 0.6mVを例にしても,信号源を10倍でOPアンプで増幅するには,OPアンプには$pm$ 60 $rm{\mu}$Vの入力オフセット電圧性能が必要ですから,12ビットといってもかなり難易度が高いことがこれらの図からわかります.
ここで特徴的なことは,バイポーラ入力構造(つまり一般的なPNP/NPNトランジスタによる入力回路)のOPアンプは入力オフセット電圧の低い製品が多く,続いてJFET入力構造,そしてCMOS入力構造は入力オフセット電圧が高めになっていることがわかります.
つまり低い入力オフセット電圧のOPアンプを選定したいのであれば,まずはバイポーラ入力構造のOPアンプに着目することです.さらに低い入力オフセット電圧を求めるなら,以降に紹介する,ゼロ・ドリフトOPアンプがよいでしょう.
また入力オフセット電圧$V_{OS}$は,図8に示す入力端子電圧のマイナス電源からの電位差(コモン・モード電圧$V_{CM}$という)が変動すると,それによっても変化します.
図9はCMOS OPアンプADA8605,AD8606,AD8608の入力オフセット電圧$V_{OS}$対コモン・モード電圧$V_{CM}$の特性例です.200個のサンプルを測定したものです.2Vのコモン・モード電圧の付近で入力オフセット電圧が大きく変動していることがわかります.
図8のような非反転増幅回路では,ダイナミックに入力端子の電位が変化するので誤差が増加するのが直感的にわかりますが,コモン・モード電圧が一定な反転増幅回路であっても,ADA8605,AD8606
,AD8608を使用して,動作するコモン・モード電圧(入力端子電圧)が2V付近で回路が設計されているならば,複数生産した回路ごとでオフセット電圧のばらつきが大きくなります.
多くの場合データシートに,入力オフセット電圧対コモン・モード電圧の特性が記載されています.これらをきちんと確認しておく必要があります.
ADA8605,AD8606,AD8608において,このように入力オフセット電圧対コモン・モード電圧が大きく変動する理由は,ICがレールtoレール入力構造になっているからです(いくぶん高度なので,詳細は次回簡単に説明する).
3.2 入力オフセット電圧の温度ドリフト
入力オフセット電圧は温度で変化します.これを温度ドリフトと呼びます.図10は高精度OPアンプADA4510-2の入力オフセット電圧の温度ドリフトのようすです.ADA4510-2は高精度ゆえ入力オフセット電圧も低く,コモン・モード電圧を電源電圧の中央に設定したとき,$-$40℃~+85℃において,$pm$ 50 $rm{\mu}$Vです.
これに対して,入力オフセット電圧の温度ドリフトは,$pm$ 0.5$rm{\mu}$V/℃(MSOPパッケージの場合)と規定されています.100℃の温度変化があれば,これで50$\mu$Vのドリフトが生じますから,温度変化によってもかなり誤差が増加することがわかります.なお数値でのスペックでは1℃あたりのドリフトとして記載されていますが,実際は図10のように変化は温度変化に対して直線ではなく,場合によるとS字カーブ的にうねっているものもあります.
残念ながらSPICEシミュレーションでの温度変動を確認しようとしても,モデルが適切に構築されていない可能性も高く,またOPアンプの個体ごとでも入力オフセット電圧が変化するので,シミュレーションに頼ることができません.実機での品質管理的アプローチが必要です.
先にも示しましたが,12ビットADCの$pm \text{LSB/2}$ = $pm$ 0.6mVを例にしても,10倍の増幅には,$pm$ 60 $rm{\mu}$Vの入力オフセット電圧が必要ですから,高精度な
ADA4510-2であってもA-D変換で数値誤差が生じてしまいます.
3.3 入力バイアス電流
入力バイアス電流は,非反転・反転入力端子に流れ込む/流れ出る電流による誤差要素です.OPアンプは本来,2つの入力端子には電流は流れません.しかし,こののように$\mu$A以下程度の微小な電流が流れ,これが誤差要因になります.
モデルとしては非反転入力,反転入力のそれぞれの入力バイアス電流を,図11のようにそれぞれの入力端子に並列に接続された電流源$I_{B+}$,$I_{B-}$として取り扱います.
これが図12のように帰還抵抗などの周辺の抵抗に流れることで電圧降下になり,それが帰還抵抗で設定した非反転増幅のゲイン(本連載第1回で説明したノイズ・ゲイン)倍されて以下のように出力に現れます.
\begin{\align*}
V_{\text{Err}} = \left[ R_S I_{B+} – \left( R_F \parallel R_G \right) I_{B-} \right] \times \left( 1 + dfrac{R_F}{R_G} \right)
\end{\align*}
ここで$R_S$は(非反転増幅回路として)信号源抵抗を,$\parallel$は並列接続を意図しています.この誤差の具体例は,以降で全体の誤差シミュレーションのところで示します.
バイポーラ入力のOPアンプはNPN/PNPトランジスタのベースがOPアンプの入力になっていますので,入力バイアス電流が多め,JFET入力のOPアンプは逆バイアスで動作するJFETのゲートが入力なので,入力バイアス電流が極めてすくなく,CMOS OPアンプにおいては,MOSトランジスタのゲートは絶縁されていますので,ほぼ入力バイアス電流は流れません.
なおバイポーラ入力のOPアンプでも,高精度OPアンプではバイアス補償回路というものが内蔵されており,これにより10nAクラスの十分低い入力バイアス電流になっています.
バイアス電流が1$\mu$A程度なら,信号源抵抗や帰還抵抗の並列値が10k$\Omega$であれば,これで10mVの電圧降下になってしまいますので,無視できません.
高精度な回路を作りたい場合は,バイアス補償回路が内蔵されたバイポーラ入力のOPアンプや,以降に示すゼロ・ドリフトOPアンプ(バイアス電流も低い)が最初の選定候補になります.
3.4入力オフセット電流
反転入力・非反転入力に流れる入力バイアス電流には差異があります.これを入力オフセット電流と呼びます.データシートには入力バイアス電流は端子ごとの入力バイアス電流の平均値として,
\begin{\align*}
I_B = dfrac{I_{B+} + I_{B-}} {2}
\end{\align*}
と定義され,入力オフセット電流$I_{OS}$は,
\begin{\align*}
I_B = |I_{B+} – I_{B-}|
\end{\align*}
と定義されます.信号源抵抗$R_S$と帰還抵抗の並列値$R_G \parallel R_F$($\parallel$は並列接続を意味する)を等しくして,入力バイアス電流をキャンセルするテクニックも見かけますが,入力オフセット電流によりうまくいかないケースもあります.またバイアス補償回路が内蔵された高精度OPアンプではこのテクニックは役にたちません.
3.5入力バイアス電流/入力オフセット電流の温度ドリフト
入力オフセット電圧同様,入力バイアス電流/入力オフセット電流にも温度ドリフトがあります.これもデータシートをよく確認しておく必要があります.
ここでの大事な注意点としては,JFET入力のOPアンプは入力バイアス電流が非常に小さいと説明しましたが,温度上昇によって指数的に入力バイアス電流が増加します.
図13に,JFET入力OPアンプAD8610の入力バイアス電流対周囲温度を示しますが,常温で10pAだったものが,125℃にもなると,2300pAに増大します.相当な注意が必要です.
4.回路全体の誤差をシミュレーションで解析してみる
OPアンプのSPICEモデルをそのまま使用すると,固定,かつ一例の入力オフセット電圧であり,また温度ドリフト特性も適切にシミュレーションできません.
ここでは理想OPアンプ・モデルを使用して,それにデータシート記載の誤差要因の数値を加え,品質管理的なシミュレーション方法で回路全体の誤差を解析してみます.
SPICEを使った誤差分布の解析はモンテカルロ解析と呼ばれるものがよく知られていますが,誤差源の変化が一様分布の条件でシミュレーションを行うものです.実際の誤差分布はガウス分布(正規分布)と言われていますので,ここではモンテカルロ解析ではなく,ガウス分布解析手法を用いて,品質管理的な誤差解析をしてみます.
図14はADA4666-2の誤差をモデル化したLTspiceシミュレーションの回路図です.
それぞれの数値はゼロを中心として誤差を正規分布させています(バイアス電流はレールtoレール入力なので,±があるとして考慮).「ドリフトをどう扱うか?」については,データシートでは全温度範囲での入力オフセット電圧,入力バイアス電流の最大値が規定されていますので,これを誤差のすべてとして,そのまま使います(ドリフトはこの範囲に収まっていると仮定する).数値はSOICパッケージの200$\mu$Vと400nAを仮に6$\sigma$($\sigma$は標準偏差)の範囲として規定しました.
シミュレーションは251回繰り返し,.measでOPアンプ出力のオフセット電圧をログ・ファイルに記録します.[View] $-$ [SPICE Output Log]を選択し,表示されるログ・ファイルから,結果部分をエクセルに読み込んで,ヒストグラムを表示させると(少し修正が必要だが),図15のように誤差分布を表示させることができます.標準偏差をSTDEV.P関数を使って求めると,1$\sigma$ = 9.5mVと計算されますから,$pm$ 3$\sigma$は$pm$ 28.5mVとなり,これが品質管理的に見た,出力に現れるばらつき(確率99.7$%$)になります.
一般的に低インピーダンス(低抵抗)の回路であれば,入力バイアス電流の影響は少なく,入力オフセット電圧が誤差の支配的要因になるでしょう.高インピーダンスの回路ではバイアス電流の考慮が必要です.このシミュレーションではバイアス電流の大きなOPアンプを選び,バイアス電流の影響が出るようにシミュレーションしてみました.
5.超高精度OPアンプ「ゼロ・ドリフトOPアンプ」
最後に,超高精度なOPアンプである,ゼロ・ドリフトOPアンプを紹介しておきます.
このOPアンプはダイナミックに常時入力オフセット電圧を校正しているもので,非常に高い精度を実現できます.図16は図5から図7と同様にゼロ・ドリフトOPアンプの入力オフセット電圧を示したものです.
これまで示した入力オフセット電圧より1桁低い,$\mu$Vクラスの驚異的な入力オフセット電圧を実現しています.ゼロ・ドリフトというしくみにより,$1/f$ノイズと呼ばれる低域ノイズもゼロに抑えられています.〈石井 聡〉
DigiKeyチャンネル「基本をがっちり!アナログ電子回路 30選」
YouTube「DigiKeyチャンネル」でも,本連載の著者 石井 聡 氏が,アナログ回路の重要ポイントをわかりやすく解説しています.全8回の動画を順次公開予定です.
OPアンプの基本的な使い方から高精度な計測回路の設計法まで,実際の回路例とともに学べる内容です.LTspiceによるシミュレーションと実測の比較もあり,理解が深まる内容です.アナログ回路を本気で学びたい方におすすめです.
第1回 OPアンプの中身
第2回 OPアンプの基本回路
第3回 OPアンプの基本的な各種特性
第4回 オーディオ用回路
第5回 高精度計測回路
第6回 OPアンプで作る発振回路
第7回 電流電圧変換回路
第8回 OPアンプの安定性の確認と改善方法













































































