無帰還純A級オールディスクリート・ヘッドホン・パワーアンプの製作
NFB量可変,Rコア・トロイダル型ハムレス・トランス,1200mW@30Ω
- 著者・講師:Takazine
- 企画編集・主催: ZEPエンジニアリング株式会社
- 関連製品:[VOD]アナログ・デバイセズの電子回路教室【A-D/D-Aコンバータの使い方】
- 関連製品:[VOD]高精度アナログ計測回路&基板設計ノウハウ
- 関連製品:[VOD/KIT]すぐ動く!BM83 Bluetoothスタータキット
- 関連製品:[VOD/KIT]すぐ動く!BM83 Bluetooth無線モジュール
プロ用スタジオ・モニタ・ヘッドホン MDRシリーズを鳴らし切る
|
|
|
|---|---|
| 動画1 無帰還純A級オールディスクリート・ヘッドホン・パワー・アンプの組立 | 動画2 無帰還の裸性能を磨き上げたフルディスクリート回路 |
原音や電子回路のありのままをさらけ出すプロ用モニタ・ヘッドホン “MDR-M1ST”
どんなヘッドホンでも躍動感あふれる「音楽」が奏でられる再生機を目指して,パワー・アンプ並みの大容量電源を搭載したフルディスクリートの純A級無帰還型アンプ MZ-HPA1000(写真1)を開発しました.
|
|---|
| (a)フロント・パネル |
|
| (b)リア・パネル |
| 写真1 MZ-HPA1000の外観 |
| “IMPEDANCE”セレクタで,パワー・アンプの出力インピーダンスを100Ω(HIGH)/10Ω(MIDDLE)/0Ω(LOW)の3段階に切り換えることができる.切り換え回路は電源基板(後述)に搭載されている.特に,ダイヤフラムの大きいヘッドホンで音質の変化が大きい |
開発にあたり,30年以上の長きにわたり,世界中のスタジオでプロの楽曲製作を担ってきたソニーのプロ用モニタ・ヘッドホン「MDR-900ST」の後継機種「MDR-M1ST(2019年8月発売)」をターゲットにしました(写真2).
私は,発売されたばかりのMDR-M1STを入手して試聴しました.すると,OPアンプで駆動するとそのOPアンプそのものの音が,スマホに挿すとスマホの内蔵アンプそのものの音が出ることに気づきました.半導体の素性を損なわずに再生できることは,正しい「モニタ・ヘッドホン」の姿ですが,「音楽も楽しめるものに仕上げたい」と考えました.
高級なリスニング向けヘッドホンは,どんなアンプで駆動しても,それ自体が勝手に良い音に響くように設計されています.一方,MDR-M1STはそういった響き成分をまったく加えることがない,ありのままをさらけ出す「真のモニタ」です.
私は,この「MDR-M1ST」を良い音で鳴らせるアンプなら「どんなヘッドホンでも良い音で聴けるはず」と考えて開発に着手しました.MZ-HPA1000は,基板の試作を3回繰り返し,半年以上をかけて完成に至りました.製品開発のゴールは目標の達成ですが,今回は「自分が納得できるもの」に達することができたことに喜びを感じました.
設計コンセプト
各増幅段を磨く!オーバーオール負帰還はDCオフセット除去のためだけに
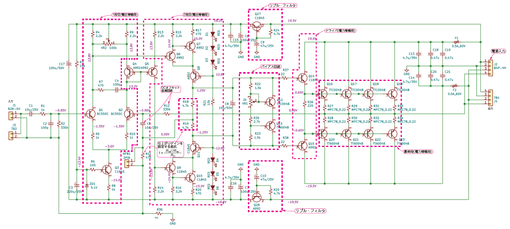
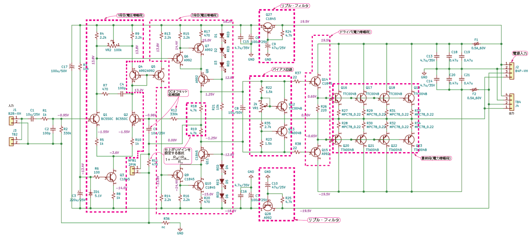
図2に示すのは,開発した純A級電力増幅段をもつフルディスクリート・ヘッドホン・アンプ MZ-HPA1000の全回路です.
電圧増幅部の裸特性(周波数特性やひずみ,$SN$比)をできるだけ磨いて,オーバーオールの負帰還(NFB,Negative Feed-Back)による補正を最小限にした構成です.
交流信号の負帰還は,最終段からはいっさい掛けていません.電圧増幅2段目から少しだけ戻していますが,これもショート・ジャンバ(図2の“NFB1”)を取り付けることで,オーバーオールの負帰還を完全に撤廃することができます.DCオフセットを低減するため,$0.05\mathrm{Hz}$以下の直流成分だけ最終段から帰還しています.
ここでいう完全無帰還とは,前段へ戻す負帰還経路がないという意味です.実際には,各増幅段で自己帰還を掛けています.
アンプのひずみ率を小さくしたり$SN$比を高めることが目的ならば,高速で高精度なOPアンプを使って多量の負帰還をかけるのが近道でしょう.しかし,ひずみ率や$SN$比だけを追い求めるのではなく,真空管アンプのように特色のあるアンプで音楽を楽しく聴くという趣味性の高いものがあっても良いと考えました.
実際には,オーバーオールの負帰還によるデメリットはありません.「ボイス・コイルで生じる逆起電力の影響を断ち切るため」と無帰還を推すアンプも市販されていますが,逆起電力よりもNFBのほうがはるかに応答が速いので,その影響は補正されるでしょう.
1つだけ言えるのは,帰還なしでまともな特性や音質を得るためには,電源や出力段の素性をがんばって磨く必要があるという点です.今回は,$180\mathrm{mA}$のアイドリング電流が流れる4パラのプッシュ・プル出力段をもつ$20\mathrm{W}+20\mathrm{W}$のパワー・アンプに使える電源を搭載して,十分なひずみ特性と音質を得ることに成功しました.
![]() |
|---|
|
図2 本キットのパワー・アンプ部の回路 交流信号の負帰還は最終段からはいっさい掛けていない.電圧増幅2段目からの戻しはショート・ジャンバを取り付けることで完全に撤廃できる.スピーカより感度の高いヘッドホンで問題になるDCオフセットを低減するため,$0.05\mathrm{Hz}$以下の直流成分だけ最終段から帰還している |
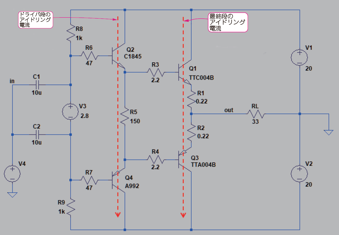
惜しみなく電流を流す低ひずみな出力段
出力段にはたっぷりアイドリング電流を流してトランジスタの直線性の良い部分を使い,最終段で発生するひずみを低減しました(図3).大きなアイドリング電流を支える大容量電源も搭載しています.
基礎知識
図4に示すのは,本機の出力段の回路です.
このような回路構成をシングルエンド・プッシュ・プル回路(SEPP,Single End Push-Pull)と呼びます.
SEPP回路を設計するときは通常,要件に合わせて,無信号時のパワー・トランジスタのアイドリングをどのくらい流すべきかを決めます.大きく次の3つの選択肢があります.
- アイドリング電流0Aの休止状態(B級動作)
- 休止しない程度に少し流すアイドリング状態(AB級動作)
- 最大出力時と同じ大電流を流す全開状態(A級動作)
図5に示すのは,図4のSEPP回路のバイアス電流を変えながら調べた,パワー・トランジスタのコレクタ電流の変化です.
「ぎりぎりカットオフしないA級(A級アイドリング最小)」,「余裕のあるA級(A級アイドリング大)」というふうに,A級のアイドリング電流の設定値は1つではなく,幅があります.「A級に近いAB級(AB級アイドリング大)」と「B級に近いAB級(AB級アイドリング最小)」というふうに,AB級のアイドリング電流の設定にも幅があります.
これはアイドリング電流を大きくするほどひずみ率は小さくなるけれど,発熱量(放熱対策)が大きくなる,というトレードオフがあるからです.ひずみが大きくなることを覚悟して消費電流を小さく抑えたAB級アンプもあれば,実用域ではA級動作で,特大の信号が入ったときだけB級動作になるという音質重視型のAB級アンプもあります.
無信号時でも最大出力時の電流を流す贅沢な「A級出力段」を採用
MZ-HPA1000の出力段はA級で動作させています.
前述のように,A級とは,無信号時でも最大出力時と変わらない大きな電流が流れ続けるアイドリング電流の設定のことです.ひずみが小さいのですが,大がかりな放熱対策を伴う贅沢な動作級です.実際,大型のスピーカを駆動する出力数十~数百$\mathrm{W}$のA級パワー・アンプのヒートシンク(放熱器)は巨大です.
MZ-HPA1000の負荷はヘッドホン・アンプなので,駆動電力は$0.1~1\mathrm{W}$と小さく,発熱は大きくありません.
A級動作の効果その1「クロスオーバーひずみが減る」
出力信号が$0\mathrm{V}$付近(ゼロ・クロス)にあるときに発生するひずみで,うねるような形をしています.これを「クロスオーバーひずみ」といいます.
プッシュ・プル回路の上下のトランジスタの伝達特性が揃っていないために発生し,周波数が高くても低くても発生します.
図6(a)に示すように,アイドリング電流を大きくしていくと,ベース-エミッタ間電圧($V_{BE}$)-コレクタ電流($I_C$)特性が非直線になる微小電流領域でパワー・トランジスタが動作しなくなり,クロスオーバーひずみは小さくなります.
![]() |
![]() |
|---|---|
| (a)アイドリング電流が小さいとベース-エミッタ間電圧が0Vになる付近でひずむ | (b)アイドリング電流を大きくしていくとベース-エミッタ間電圧が0Vになってもひずまない |
| 図6 アイドリング電流を大きくするほど,SEPP回路の両トランジスタが直線的に動く範囲が広がり,ひずみが小さくなる | |
A級動作の効果その2「スイッチングひずみが出なくなる」
同じく出力信号がゼロ・クロス付近にあるとき,B級やAB級のプッシュ・プル回路では,NPNトランジスタとPNPトランジスタの両方がOFFして,アイドリング電流がゼロになります.
この切り換わりの期間を経て,上下のトランジスタのどちらかがOFF状態からON状態に遷移します.このとき,パワー・トランジスタの応答特性が悪く,ON⇔OFFの切り換えに遅れが生じると尖ったひずみ(スイッチングひずみという)が発生します(
全振幅に対して上下のトランジスタがつねにフル回転状態にあるA級動作なら,スイッチングひずみは原理的に発生しません.
![]() |
|---|
| 写真3 アイドリング電流が小さいと,トランジスタのON⇒OFFの切り換わりのタイミングで尖ったひずみが発生する |
| 特に応答の遅いトランジスタを使うと,その影響が大きくなる.本機はA級動作なのでこのひずみは発生しない |
A級動作の効果その3「裸の出力インピーダンスが下がる」
アイドリング電流を増すと,スイッチングひずみやクロスオーバーひずみが小さくなるだけでなく,出力インピーダンスが低下するという効果があります.
MZ-HPA1000は,出力段をA級で動作させることで,裸の出力インピーダンスを可能な限り下げて,帰還をかけていません.LUXMANというメーカは,帰還量の少ないアンプを製品化して高い評価を得ています.
多くのアンプは,負帰還をたくさんかけることで出力インピーダンスを下げ,スピーカを制御しています.図7は,負帰還の効果によって,アンプの出力にある$100\mathrm{Ω}$の出力電圧振幅への影響がなくなることを示しています.$100\mathrm{Ω}$が帰還ループの外側にある図7(a)の接続では,負荷に加わる電圧($V_{\mathrm{out2}}$)は,$30Ω/(100\mathrm{Ω}+30\mathrm{Ω})=0.23$倍に減衰します.$100\mathrm{Ω}$を帰還ループの内側に入れると[図7(b)],OPアンプの出力電圧($V_{\mathrm{out1}}$)は$4.3\mathrm{V_{peak}}$に,負荷には入力電圧と同じ$1\mathrm{V_{peak}}$が加わります.負帰還によって100Ωの抵抗をなかったことにできる効果は素晴らしいですが,OPアンプは無駄に増幅しているとも理解できます.裸の出力インピーダンスが低ければ,アンプの電圧増幅段は無駄な仕事をせずにすみます.
調整
アイドリング電流の設定
バイアス電圧が一定と仮定すると,アイドリング電流を出力電流のピークの半分に設定すれば,全出力電圧に対して,SEPP回路の上下のトランジスタがOFFしなくなります.
例えば,負荷$30\mathrm{Ω}$のときの最大出力を$2\mathrm{W}$とすると,最大出力電流は次のとおりです.
\begin{equation}
I=\sqrt{\frac{W}{R}}=\frac{2}{30}=258\mathrm{mA_{RMS}}=364\mathrm{mA_{peak}}
\end{equation}
アイドリング電流は$182\mathrm{mA}(=364\mathrm{mA}÷2)$以上に設定すれば,ピーク出力時にも電流は途切れることがなくなり,A級動作になります.
計算による出力インピーダンスの予測値は$0.116\mathrm{mΩ}$
出力段は4パラ・プッシュ・プル構成です.その出力インピーダンス($Z_O$)は次式で求まります.
\begin{equation}
Z_O=\frac{Z_{FO}+R_E}{4 \times 2}
\end{equation}
最終段の出力インピーダンス($Z_{FO}$)は,ドライブ段の出力インピーダンス($Z_{DO}$)から次のように求まります.ただし,$Z_{D0}$をドライブ段の出力インピーダンス,$Z_{FO}$を最終段の出力インピーダンス,$R_E$をエミッタ抵抗($0.22\mathrm{Ω}$)とします.
\begin{equation}
Z_{FO}=\left(\frac{1}{1+h_{fe}}\right)\left(Z_{D0}+\frac{h_{fe}}{g_m}\right)
\end{equation}
\begin{equation}
g_m=\left(\frac{q}{kT}\right)I_C\approx 40I_C
\end{equation}
ドライブ段の出力インピーダンス $Z_{D0}$
式(3)のドライブ段の出力インピーダンスは,次式で求まります.
\begin{equation}
Z_{DO}=\left(\frac{1}{1+h_{fe}}\right)\left(R_S+\frac{h_{fe}}{g_m}\right)
\end{equation}
\begin{equation}
g_m=\left(\frac{q}{kT}\right)I_C\approx 40I_C
\end{equation}
式(5)と式(6)に,$R_S=2.35\mathrm{kΩ}(=4.7\mathrm{k}//4.7\mathrm{k})$,$I_C=5\mathrm{mA}$,$h_{FE}=250$を入力すると,$Z_{D0}$は次のように求まります.
\begin{equation}
Z_{DO}=14.5\Omega
\end{equation}
最終段の出力インピーダンス $Z_{FO}$
式(3)と式(4)に,$Z_{DO}=14.5\mathrm{Ω}$,$I_C=50\mathrm{mA}$,$h_{FE}=80$を入力すると,次のように$Z_{FO}$が求まります.
\begin{equation}
Z_{FO}=0.707\Omega
\end{equation}
式(2)に,$Z_{FO}=0.707\mathrm{Ω}$,$R_E=0.22\mathrm{Ω}$を入力して,4パラレル・プッシュプル回路の出力インピーダンス($Z_O$)は次のように求まります.
\begin{equation}
Z_O=\left(\frac{0.707+0.22}{8}\right)=0.116\Omega
\end{equation}
実際の出力インピーダンスは$123\mathrm{mΩ}$
周波数$1\mathrm{kHz}$,負荷$8\mathrm{Ω}$としてダンピング・ファクタを測定したところ$65.2$でした.したがって,出力インピーダンスは$0.123\mathrm{Ω}(=8\mathrm{Ω}÷65.2)$と求まります.$h_{FE}$のばらつきや測定誤差を考慮すると,ほぼ計算どおりです.
回路の設計② 「電圧増幅段」
一般にOPアンプは,初段と2段目でできるだけゲインを稼いで,大量の帰還をかけ,ひずみやノイズを低く抑える設計になっています.繰り返しになりますが,MZ-HPA1000のコンセプトは,帰還をかけない裸の状態でできるだけひずみとノイズを抑えることです.
1段目
電圧を増幅する初段は,動作安定性に定評のある差動回路をベースにした2段増幅回路です.
まず,エミッタに抵抗を入れて,エミッタ接地増幅回路単独で自己フィードバックをかけました.コレクタ抵抗は$2.2\mathrm{kΩ}(R_4,R_9)$,エミッタ抵抗は$1\mathrm{kΩ}(R_5,R_{10})$です.差動の片側の入力を交流的にグラウンドに接続しているので,増幅率は$0.8\mathrm{dB}[1.1倍=2.2\mathrm{kΩ}/(1\mathrm{kΩ}+1\mathrm{kΩ})]$です.
貴重な低ノイズ・バイポーラ BC550C
初段のトランジスタに流す電流を$1.0\mathrm{mA}$から$2.5\mathrm{mA}$まで少しずつ変えていくと,音の印象が変わります.負荷抵抗の値でも変わります.
トランジスタの種類によっても,最適な動作電流と負荷抵抗の値は違います.これまで約15種類の低ノイズ・トランジスタを試聴してきましたが,満足できる音がするものはわずかでした.
2000年以降次々と,バイポーラ・トランジスタが廃版になっています.MZ-HPA1000で採用したのは,BC550C(オン・セミコンダクタ製)です.名トランジスタ 2SC2240(東芝製,廃品種)よりも透明感と滑らかさで勝り,ゆったりとした低音が心地よく響きます.クラシックからフュージョン,ロックまで幅広いジャンルに対応できる素晴らしいトランジスタです.難点は2SC2240より少しノイズが大きいことぐらいでしょう.KSC1845(オン・セミコンダクタ製)も試しましたが,雑音が多かったため採用しませんでした.
2段目
負帰還に頼らないで特性を出すには裸の特性を良くするしかありません.まず,初段のリニアリティを磨きます.具体的には次の2点が肝要です.
- 初段の負荷から電流を奪わない
- 高周波特性を伸ばす
具体的には,カレント・ミラー回路($\mathrm{Q_4},\mathrm{Q_5}$)を使って下側に信号を伝達し,2段目を上下のプッシュ・プル構成にしました.これはあまり例のない豪華な構成です.
$R_{11}=0\mathrm{Ω}$にすると,2段目のゲインはエミッタ抵抗($R_{17},R_{20}$)の$470\mathrm{Ω}$と,コレクタ抵抗($R_{18},R_{19}$と$R_{34}$)の$4.7\mathrm{kΩ}$との比率で$10倍(20\mathrm{dB}$)です.
1段目と2段目のゲインは足しても,$20.8\mathrm{dB}(=0.8\mathrm{dB}+20\mathrm{dB})$しかありません.これが,本機のオープン・ループ・ゲインです.OPアンプをはじめとする多くのアンプは,ここでオーバーオール負帰還のための$60~80\mathrm{dB}$の大きなゲインを稼いでいます.
2段目は,初段への負荷を小さくしたダーリントン+ベース接地のカスコード接続回路です.
今となっては,NFBに頼らず裸特性を伸ばす構成のアンプは多くありません.これは,カタログに表記するスペック競争に勝つことが目的のビジネス上の理由が背景にあります.どのメーカも,測定用の連続信号($1\mathrm{kHz}$正弦波など)に対する静的な性能を追い求めた結果,オーバーオール帰還を掛けることが勝つために必要だったのでしょう.動的な信号である音楽信号を重視するなら,過渡応答を重視すべきではないでしょうか.
以上のように本機は,オープン・ループ・ゲインが小さいため,電源ノイズの除去能力($PSRR$,Power Supply Rejection Ratio)が大きくありません.そこで,1段目と2段目の電源ラインにはリプル・フィルタ($\mathrm{Q_{27}}$,$\mathrm{Q_{28}}$)を追加しています.
回路の設計③ 帰還量の調節
$R_{11}(470\mathrm{Ω})$は,2段目の負荷抵抗から帰還を掛ける抵抗で,この抵抗値で仕上がりゲイン($G_C$)を設定します.仕上がりゲイン($G_C$)は次式で求まります.
\begin{\align}
G_C&=\frac{R_{18}//R_{19}+R_{11}}{R_{11}}
&=\frac{4.7\mathrm{k}//4.7\mathrm{k}+470}{470}
&=6倍
\end{\align}
図8に,帰還量の調節用抵抗 $R_{11}$の値とゲイン-周波数特性を示します.
ヘッドホン・アンプの場合,仕上がりゲインは,$12~18\mathrm{dB}$がちょうど良いです.
$R_{11}$をNFB1ピンでショートすると,仕上がりゲインが約$21\mathrm{dB}$の完全無帰還アンプになります.
MZ-HPA1000は帰還量が多くないため,実際のゲインは$15.6\mathrm{dB}$($6$倍)よりも小さくなります.また差動入力の電圧差も残り,イマジナリ・ショート(仮想短絡)にはなりません.シミュレーションで計算すると,差動入力の電圧差は約$3\mathrm{dB}$,仕上がりゲインは約$12.5\mathrm{dB}$です.
HPA-1000では,各段で自己帰還をかけているためオーバーオール帰還に頼らずに$1\mathrm{MHz}$付近までフラットな特性になっています.これは元々トランジスタがもっている素の特性です.
あまりに高域までゲインがあるため,入力と1段目の負荷にフィルタ($R_7$と$C_4$)を入れて,高周波成分を落としています.
オーディオ・アンプでは,$500\mathrm{kHz}$以上まで増幅帯域を伸ばすとAMラジオなどの電波をも増幅してしまい,不要なビート・ダウン・ノイズに悩まされます.一般には,$100\mathrm{kHz}$から$300\mathrm{kHz}$程度のLPFを入力部に入れます.
回路の設計④ ヘッドホンのひずみ要因「DCオフセット」の低減
ヘッドホンはダイヤフラムが軽量で感度が高いため,わずかなオフセット電圧でもダイヤフラム位置がセンタからずれて振動板の前後振幅の対称性が崩れてしまいます.特に近年のヘッドホンは,スマホやiPodなどのポータブル機器でも大音量が出せるように感度が高く設計されています.したがって,DCオフセットはスピーカ・アンプより小さくなければなりません.
許容できるオフセット電圧の目安は次のとおりです.
- スピーカ・アンプ:$±100\mathrm{mV}$以下
- ヘッドホン・アンプ:$±10\mathrm{mV}$以下
MZ-HPA1000では,最終段からDC成分だけフィードバックする帰還回路を搭載しました.DCオフセットは実測で$5\mathrm{mV}$以下です.図2の$R_{12}(330\mathrm{kΩ})$と$C_5(10\mathrm{\mu F})$のLPFで,$0.05\mathrm{Hz}$以下のDC成分だけを帰還しています.帰還量は約$20.8\mathrm{dB}$です.
回路の設計⑤ 磁束が漏れないカスタム・トランス
高感度なヘッドホンは,$10\mathrm{\mu}~20\mathrm{\mu V}$の信号が聴こえますから,わずかなハム・ノイズも許されません.
ハム・ノイズの出元は,電源リプルとトランスからの漏れ磁束です.漏れ磁束がプリント・パターンや配線のループを通過すると,ノイズを誘導します.アンプ基板へ電源を供給していなくてもトランスからの漏れ磁束が配線に直接飛び込んできて聴こえるほどです.この経験から,漏れ磁束(リーケージ・フラックス)がとても少ないカスタム・トランス(写真4)をPhoenix社(http://www.pnxcorp.co.jp/index1.htm)に製作してもらいました.
![]() |
|---|
| 写真4 漏れ磁束のきわめて少ないRコアの電源トランスを特注で製作 |
|
$10\mathrm{\mu}~20\mathrm{\mu V}$の微小な信号が聴こえるイヤホンもあるため, スピーカと違ってわずかなハム・ノイズは許されない |
トランスは,コアの形状によって漏れる磁束の量が異なります.漏れが少ないとされているのは次の2種類です.
- コアがドーナツ形のトロイダル・トランス
- コアが楕円形のRコア・トランス
トロイダル・トランスは,巻き線がコアの内側と外側とで密度が異なります.きれいに仕上げないと磁束が盛大に漏れます.
一方,Rコア・トランスは,ボビンに巻き付けるためきれいに仕上がります.ボビンは2本あり,2つに均一に分配すれば品質がばらつくこともありません.
MZ-HPA1000は,$100\mathrm{VA}$のRコアに約$75\mathrm{VA}$の巻き線をしました.磁束密度を標準値よりも低く余裕をもたせて,より一層磁束漏れを少なくしています.
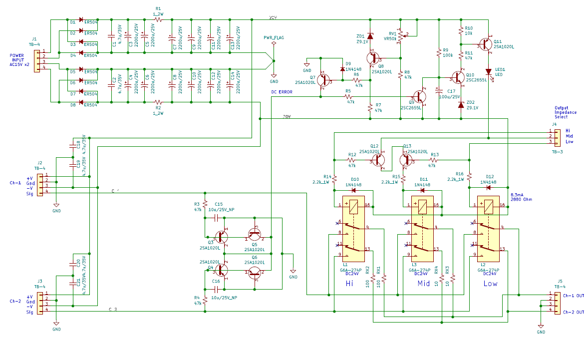
回路の設計⑥ 電源回路
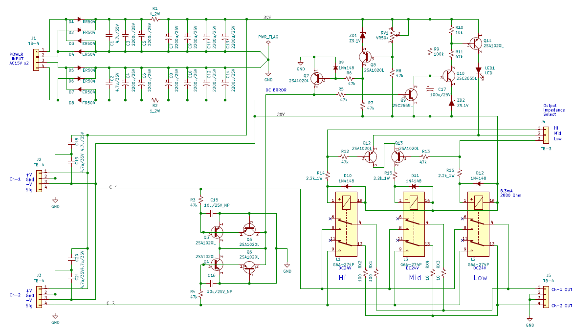
図9に示すのは,本機のパワー・アンプに最適設計した電源・プロテクション基板“PRT-03”(写真5)です.
正負独立整流,クロスバー・ツイン接点のオムロン製リレー(L1,L2,L3),3段階(100Ω,10Ω,0Ω)の出力インピーダンス切り換え機能,DCオフセット検出による出力保護機能,電源ONタイマ・ミュート機能などを搭載しています.小型化のため一部チップ抵抗を使っています.
なお,出力インピーダンス切り換え回路は,フロント・パネル[写真1(a)]のIMPEDANCEセレクタと連動しています.
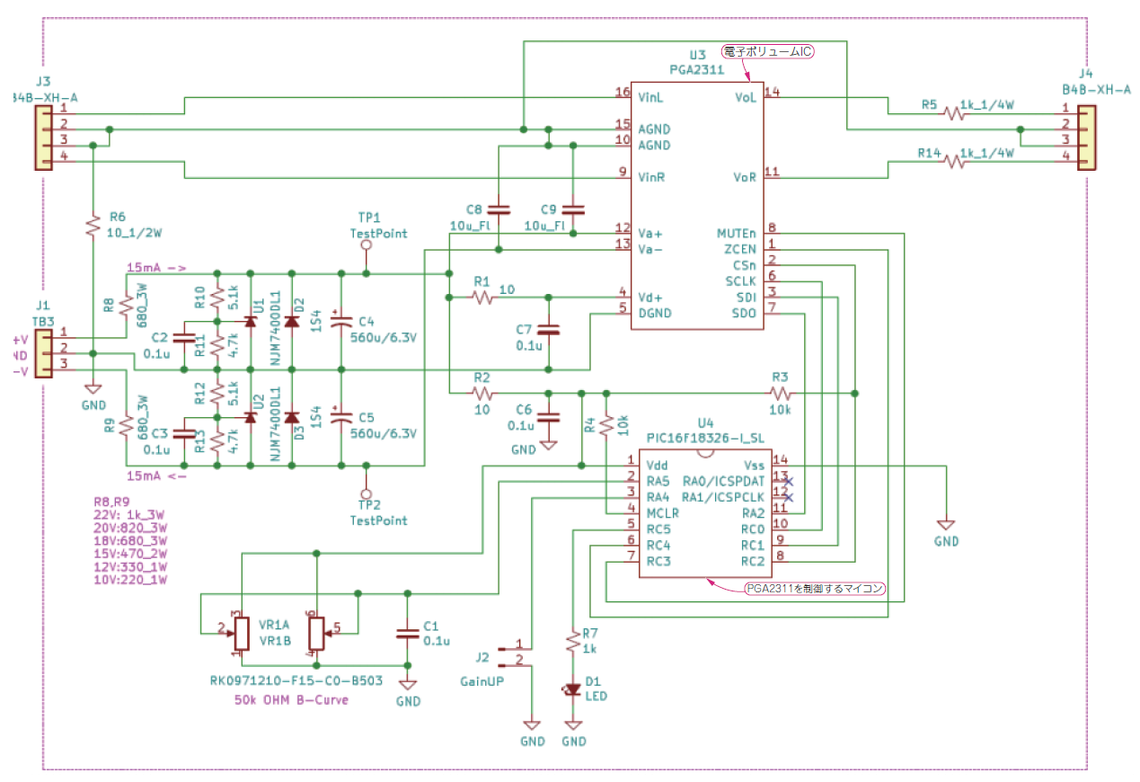
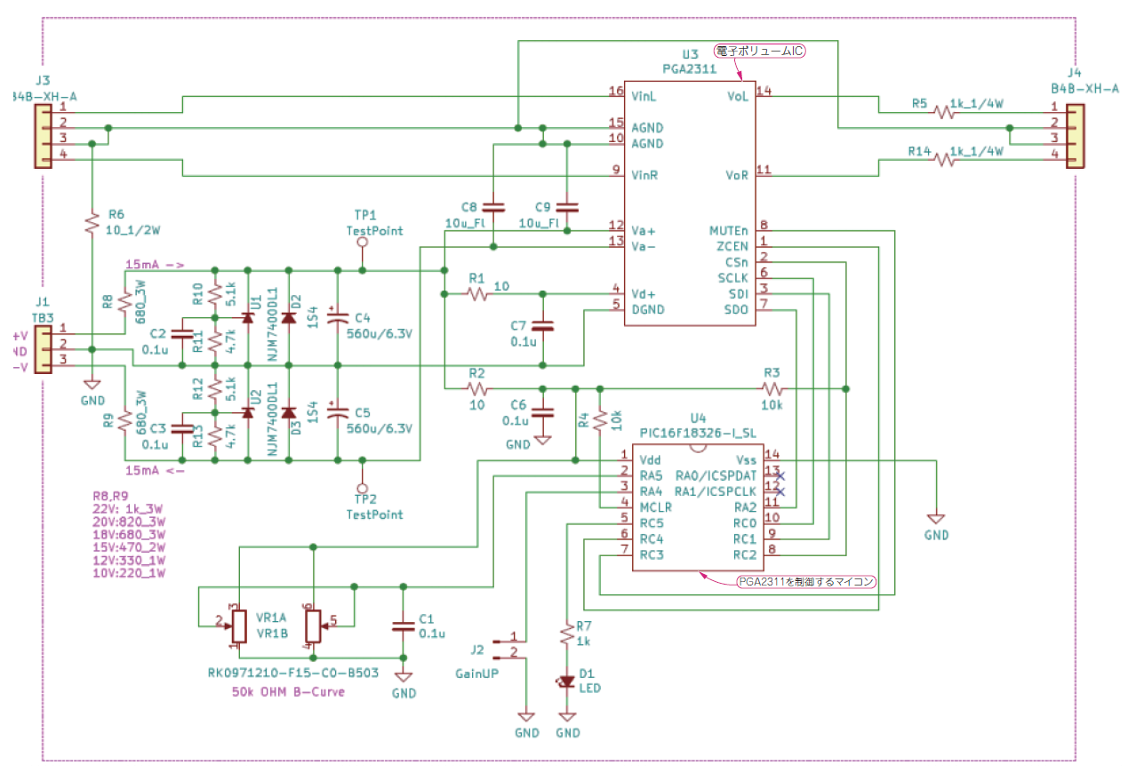
回路の設計⑦ プロ用高精度電子ボリューム・キットの追加
MZ-HPA1000には,高精度電子ボリューム PGA2311(テキサス・インスツルメンツ)とPICマイコン(制御プログラム書き込み済み),電源を搭載したキット(MZ-PGA2311,写真6)を搭載することができます.図10に回路図を示します.
MZ-HPA1000に同梱されている音量調整用ボリュームは,アルプス電気製のRK27112A(27型2連 Aカーブ,$50\mathrm{kΩ}$)です.この部品をMZ-PGA2311に置き換えることができます(写真7).
オーディオ・システムに使われている音調調節には,抵抗体を使った「可変抵抗」または半導体を使った「電子ボリューム」が利用されています.
可変抵抗の中には,右チャネルと左チャネルの音量誤差(ギャング・エラー)が大きいものがあります.粗悪なものは,音量を絞るとその差が顕著に現れます.
中級機以上のオーディオは,「ギャング・エラー$1\mathrm{dB}$以下」などと規定された大手電子部品メーカの可変抵抗を搭載しているので,目立った左右のレベル差はありません.電気街やアマゾンで入手できる可変抵抗の多くは,ギャング・エラーの選別が行われていません.左右の音量差がはっきりとわかる粗悪品をつかまえる可能性もあります.
半導体の精密なプロセスで作られる電子ボリュームは,チャネル間の誤差を非常に小さくすることができます.PGA2311は,$0.05\mathrm{dB}$以下という驚異的な精度をもっており,小音量でもギャング・エラーをまったく感じません.高級アンプにも匹敵する使い心地の良さと安心感が得られます.
Copyright (c) 2020-2023 Takazine All rights reserved.













































































